设为首页 加入收藏
咨询热线:
首 页 公司简介 新闻中心 业务领域 工程案例 规章制度 魅力旗盛 旗盛招聘 联系我们
新闻中心  
> 公司新闻
> 本地新闻
> 国内要闻
> 行业动态
 
地址:西安市未央区渭滨路70号水晶新天地11幢1单元11层11105室
电话:029-81629566
联系人:张女士
国内要闻 首页 > 新闻中心 > 国内要闻 
《电力重大事故隐患判定标准及治理监督管理规定》公布,7月1日起施行!
发布时间:2026/4/20 15:08:02

中华人民共和国国家发展和改革委员会令

第41号


4月9日,国家发展改革委公布《电力重大事故隐患判定标准及治理监督管理规定》(以下简称《规定》)。《规定》自7月1日起施行。

随着电力体制改革不断深化,新型电力系统加快构建,发电侧、电网侧、用户侧市场主体日益多元,安全责任边界愈发复杂,新能源及储能涉网、电力监控系统网络安全等新兴领域的安全风险不断凸显。《规定》精准对接新型电力系统建设的法治需求,系统梳理了电网设备设施、发电机组、水电站及大坝、贮灰场、电力建设工程、质量管理、电力监控系统、企业安全管理等八大领域的重大事故隐患判定情形。

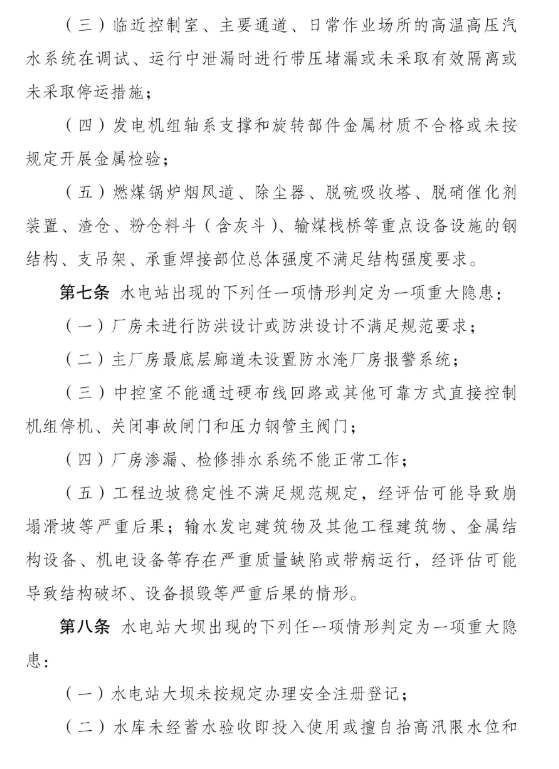
以水电站为例,《规定》明确,出现厂房未进行防洪设计或防洪设计不满足规范要求;主厂房最底层廊道未设置防水淹厂房报警系统等五项情形中任一项的,应判定为一项重大事故隐患。

针对电力企业安全管理,《规定》明确,出现上岗作业的特种作业人员未按照规定经专门的安全作业培训并取得相应资格;新建、改建、扩建工程的关键安全设施,未与主体工程同时设计、同时施工、同时投入生产和使用;关闭、破坏直接关系生产安全的监控、报警、防护、救生设备、设施,或篡改、隐瞒、销毁其相关数据、信息;未按规定制定本单位生产安全事故应急救援预案或未定期组织应急演练等任一项情形的,应判定为一项重大事故隐患。

《规定》指出,电力企业主要负责人是本单位重大隐患排查治理的第一责任人,对重大事故隐患排查治理工作全面负责。电力企业应当建立重大事故隐患管理台账,制定切实可行的治理方案,落实治理责任、治理资金、治理措施和治理期限,限期整改到位。在重大事故隐患排除前或排除过程中无法保证安全的,电力企业应当将该工程或项目停建停产停业,或停止运行存在重大隐患的设备设施,撤离人员。



《电力重大事故隐患判定标准

及治理监督管理规定》全文


image.png

image.png

image.png

image.png

image.png

image.png

image.png

image.png

image.png

image.png

image.png

image.png

image.png

image.png

















版权所有 陕西旗盛建筑安装工程有限公司  技术支持:旭阳科技   登录企业邮箱   陕ICP备2024028519号-1